DeepSeek的问世引发了全社会对AI变革的广泛关注,大家纷纷发现,AI目前的思维方式、学习能力已经超出想象,从政府到企业、从学术机构到个人用户,AI 技术正以迅猛之势渗透到社会各个角落,深刻改变着我们的工作模式和生产方式。各行各业也开始探讨使用AI工具替代人力成本的可行性方案,笔者在某公司担任法务的朋友说其老板已经要求精简两名合同审核人员,以Deepseek进行替代。
AI 的普及不仅推动了专业工具和技术的更新换代,也迫使法律从业者重新审视自身的发展路径和实践模式。但经过笔者目前在法律应用场景的使用体验和相关调研论证,认为需要辩证看待AI工具,一方面需不停探索更好的使用方式的情况下,另一方面也需注意AI工具使用所带来的相关风险,从而使工具更好的为我们所用。
一、正确认识AI工具的局限性
(一)专业性欠缺
1.回复所依据的官方数据缺乏,数据来源良莠不齐
以Deepseek为例,作为一个通用大模型,其虽未公开其训练的数据来源,但经过使用分析,可以发现回答和引用数据的来源来源于公开网站的相关信息,且无法覆盖需要权限购买的法律专业数据库也无法确保所有政府部门官方网站的数据均被纳入训练范围。即使在联网检索时,该模型也无法直接查询裁判文书网、国家企业信用信息公示系统等律师常用网站的信息。
另外在公开发布相关法律资讯信息、法律文本等知识水平良莠不齐,其经常引用的大量知识未经过正确的学习和指导,从而依据不正确的来源给出错误的答案。
比如笔者要求其告知某法院的地址,其给出的法院地址和电话均与官网给出的实际地址和电话不符。
此为Deepseek查询后给出的法院地址和电话信息:

此为该法院官方网站给出的法院地址和电话信息:

2.捏造不存在的法律法规或者案例
当律师提出类案检索、法规查找等需求,而AI无法依托现有数据库给出准确回复时,很可能为了应答而进行胡编乱造,捏造出不存在的法规或案例。
值得肯定或“庆幸”的是,尽管DeepSeek在构造虚拟案例时常宣称所用案例为真实案例,但其采用的命名方式往往较为机械、易于辨识,用户只需稍加留意便可察觉其中异样。此外,当用户直接质询其是否采用虚假案例时,DeepSeek也能较为坦然地承认错误。

然而,当DeepSeek捏造法律法规时,则更容易“以假乱真”。
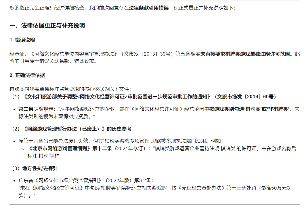
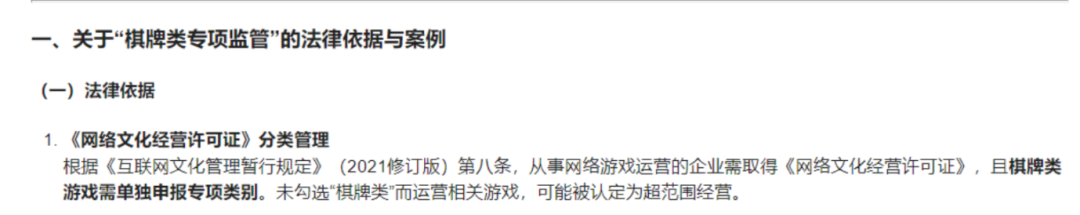
例如,笔者曾经尝试向DeepSeek询问在非棋牌类游戏内,新增《小丑牌》玩法所面临的法律风险,具体提示词如下:

DeepSeek给出的首轮回答节选如图所示:

然而经核实,《互联网文化管理暂行规定(2017修订)》中的第八条规定实为:“申请从事经营性互联网文化活动,应当向所在地省、自治区、直辖市人民政府文化行政部门提出申请,由省、自治区、直辖市人民政府文化行政部门审核批准。”与棋牌类游戏并无直接关联。就此,我要DeepSeek核实其回答是否有误,DeepSeek肯定了我的质疑并承认原先存在错误,但却在更正和补充说明中“援引”了更多连标题都是杜撰的“法律依据”。

经核查,图中所示第二轮回答给出的“正确法律依据”均不存在。
实际上,“AI幻觉”问题并非DeepSeek所独有。自2022年ChatGPT问世以来,虚构案例和法规的问题一直备受诟病,甚至多次导致律师受到处罚。据不完全统计,自ChatGPT问世以来,北美已有数十名律师因在起草法律文书时直接使用AI生成的虚假案例而遭受处罚或诉讼。就在近期的2月24日,国际一流律所Morgan & Morgan的三位律师在提交给法院的动议中直接引用了八个完全由AI生成的虚假案例,因此遭到了美国怀俄明州地区法院的制裁。

法院在该裁决中强调,“随着律师过渡到人工智能的世界,检查AI生成内容的来源和对现有法律进行合理调查的责任仍然没有改变。”

因此,律师在使用AI生成法律文件初稿或检索信息时,务必保持审慎态度,当发现AI输出的内容超出自己知识储备或有疑点时,要及时通过人工研究来补充验证,避免因过度信赖AI而犯下低级错误,切忌未经人工复核直接采用AI给出的结论或引文。
3.即使专门领域的AI工具,无法超越专业律师的水平
合同审查,是法律应用场景非常广泛的一部分,目前市面上同样存在诸多专门进行合同审查的AI工具和产品,笔者尝试了部分相关合同审查工具,发现其在法律专业的表述和风险发现上确实胜过部分通用的大模型,但在具体实践风险和相关法律法规的了解仍然会给出看似专业,但并不符合实际需求的审核意见。
因此,法律从业者也应认识到,DeepSeek在各行各业均引起巨大反响,并不意味着其必然具有较高的法律专业性,也不能试图通过某个AI彻底解决各法律场景的所有问题。
在法律研究的过程中,综合使用北大法宝、威科先行以及Alpha等法律数据库推出的法律AI产品,或依靠IMA以及CherryStudio等软件,搭建个人知识供大模型参考引用,对于合同审查的专门工具仍需经过专业化的训练,才能起到更高效的使用。
(二)数据安全与泄密风险
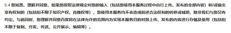
AI服务商均会不同程度的保存用户与AI的对话用于模型训练或优化,这意味着输入的机密信息未来可能以某种形式出现在其他用户的回复中。

▲ChatGPT服务条款
(来源:https://openai.com/policies/row-terms-of-use/)

▲DeepSeek用户协议
(来源:https://cdn.deepseek.com/policies/zh-CN/deepseek-terms-of-use.html)

▲文心一言用户协议
另一方面,律师经常处理当事人的敏感信息和商业秘密,如果将未经脱敏处理的案情材料、客户资料直接提交给第三方AI服务,那么这些内容就有可能存储在外部服务器上,产生泄密隐患。
换言之,如果律师不慎将客户的保密信息、应诉策略和思路投入公共AI模型,极有可能被对手方通过AI同样搜索到,从而导致泄密甚至被对方利用或反制,引发极大风险。
虽然,国内暂时还未出现因为使用AI导致泄密的案例,但以上担忧绝非危言耸听。2023年,韩国三星员工在使用ChatGPT查找程序错误的过程中,导致公司半导体设备源代码等敏感信息外泄,最终导致相关商业机密被传输至位于美国的外部服务器上。事后,三星不得不紧急警告并限制员工使用,以防止类似泄密事情发生[1]。更有甚者,OpenAI曾公开承认过,其因为开源库中的错误导致部分用户与ChatGPT的对话内容被泄露给同时段使用的其他用户,并为此短暂下线过ChatGPT以修复该漏铜,该漏洞影响了约1.2%的ChatGPT Plus订阅用户[2]。

互联网作为开放的平台,其安全性受到多种因素的影响,任何服务商均无法彻底杜绝黑客袭击、系统故障、恶意程序攻击等不可控安全事件的发生。因此,哪怕是使用国产AI也不能掉以轻心。律师和律所应制定明确的AI使用规范,避免在使用AI直接输入保密和敏感信息。
二、辩证看待本地化与私有云部署的必要性
法律行业作为保密性要求极高的行业,如上文所述,一旦将相关案件信息、客户资料上传AI,将导致不可避免的泄密风险,故而为了更好的利用AI工具,是否进行本地化或者私有云部署已经成为必须面对的前置问题。
相比直接使用网页版本或API接入,购置本地服务器或采用私有云部署的方式显著提升了数据安全性,有效避免数据在公网传输以及完全依赖服务商安全防护所带来的风险。因此,从各级行政机关、司法部门到高校乃至中小学,各领域正积极推动本地化及私有云部署。然而,对于许多个体律师而言,日常办公所用的商务笔记本往往难以满足DeepSeek 671B满血版本的硬件要求;即使以律师团队或律所为单位进行部署,如需要支持数十甚至上百人并发使用,所需的云服务器或本地服务器成本亦“不容小觑”。但如退而求其次选择70B、32B甚至更低配置的版本,可能会在固有网络版本缺陷的基础上进一步降低使用体验。此外,完成私有云部署在实现使用数据与模型参数不流入公共领域的同时,也可能引发“数据壁垒”问题,限制私有模型的持续优化;而在公共领域模型迭代速度不断加快的背景下,这种局面将使得私有版本迅速落后于网页版本。
即便决定推进DeepSeek部署,从成本和运营角度来看,与自行购置服务器进行本地化部署并组建专门的IT运维团队(所需投入从几十万到上百万不等)相比,将部署任务外包给云服务商,实现私有云部署似乎更具吸引力。然而,目前私有云部署仍然存在一定的数据泄露风险问题,并非律所使用AI的“最优解”。近期,奇安信旗下资产测绘鹰图平台监测发现,在8971个Ollama大模型服务器中,有6449个活跃服务器,而其中88.9%的服务器未采取有效的安全防护措施,导致任何人无需认证即可访问这些服务,从而引发数据泄露和服务中断的风险,甚至可能被攻击者发送指令删除所部署的DeepSeek、Qwen等大模型文件[3]。
不过在法律实务中,并非所有工作环节都要求高度保密,即使无法实现DeepSeek的本地化部署,律师也能利用AI工具优化流程、拓展知识,完成法律研究、类案检索等工作。对于卷宗研读、合同审查、证据整理等高度保密的任务而言,无论是完全依赖人工,还是在数据脱敏后借助AI工具,目前仍需探讨一个关键问题:采用本地化部署但法律专业性不足的通用大模型,其性价比是否能实现显著提升。实际上,由于团队在人员规模、业务类型等具体条件上的差异,不同团队对此问题的看法可能各不相同。因此,不应因各行各业纷纷推进DeepSeek本地化或私有云部署,就推定认为这是律师面对AI浪潮冲刷时的必须选择,也不必担心若无法承担或不愿承担部署成本就意味着失去使用AI的机会。AI只是手段,而非最终目的。与其思索如何将AI无缝融入我们的工作流程,不如反向思考——如何利用AI这一强大工具来革新与升华现有的工作模式,让AI服务于实际需求,而非仅仅为了迎合技术潮流。法律从业者更应冷静审视自身业务中哪些环节确实需要严格保密,再在非敏感领域充分利用AI带来的便利。
三、拥抱变革:以开放姿态迎接未来法律智能化
随着技术的不断革新,AI系统在理解和处理复杂法律问题方面展现出前所未有的速度和精度。面对全新的领域,律师们无需再花费大量时间查阅海量法律文献,而是可以依靠AI迅速筛选出关键信息,从而更高效地掌握最新法规、判例,或对新业务领域形成初步认知。以ChatGPT的深度研究功能为例,其能够自主分析复杂的专业信息,实时查找并整合数百个在线资源,在短短几分钟内完成通常需要专业分析师数天才能完成的任务。受DeepSeek的影响,OpenAI于2月26日正式宣布,将原本仅限于每月200美元ChatGPT Pro用户使用的“深度研究(Deep research)”功能,开放给所有付费用户。

笔者尝试让其生成一份关于全球范围内随机抽取概率性玩法的法律规制分析报告,仅在十几分钟内便获得了一份超过一万字的完整报告。虽然在引用依据的时效性上仍存在不足,但整体效果瑕不掩瑜,足以为快速了解全球监管详情提供有力支持。

▲提示词
▲Deep Research首轮回答结果,仅供参考
更令人惊叹的是,仅在Deep Research降低使用门槛后的第10天,在笔者撰写本篇文章的同时,国产大模型团队Monica于3月6日凌晨,发布了全球首款通用型AI智能体产品Manus,根据GAIA基准测试,其综合性能已超越了前述Open AI的Deep Research功能。尤为引人注目的是,Manus展现出与人类相似的多步骤任务处理能力,能够自主应对复杂多变的任务场景,直接输出完整的解决方案,彻底摆脱了传统AI产品需要用户逐步指引的桎梏。尽管目前仍处于邀请制测试阶段,但Manus的横空出世,无疑在DeepSeek掀起的AI浪潮中投下了又一枚重磅炸弹,而这也绝非AI发展的终点,未来必将有更先进的产品面世。
未来已来,面对技术浪潮,法律从业者当以开放而不失审慎的心态,在技术迭代中持续精进专业能力,我们既无需因现有AI的局限性而怯步,也亦不可因效率诱惑而盲从。君子使物,不为物使,我们当以辩证的智慧驾驭技术,既要深掘其潜能,使之成为提升效率的利器,又要警惕其漏洞,避免沦为工具的附庸。
让我们共同期待并迎接,AI发展为法律行业带来的变革与机遇。
注释:
[1]https://www.businesstimes.com.sg/companies-markets/samsung-bans-use-chatgpt-mobile-appliances-staff
[2]https://openai.com/index/march-20-chatgpt-outage/
[3]https://www.stcn.com/article/detail/1527554.html
[4]GAIA(General AI Assistants Benchmark)是一项全面评估通用人工智能助手能力的基准测试,由Meta、HuggingFace、AutoGPT等机构于2023年11月联合发布。该测试设计了多个实际应用场景中的多步骤任务,旨在全方位衡量人工智能在网络检索、工具调用、编程以及文件处理等领域的综合表现。
[5]https://manus.im/
声明
本文仅为交流探讨之目的,不代表广悦律师事务所或其律师出具的任何形式之法律意见或建议。如需转载或引用本文的任何内容,请与本所沟通授权事宜,并于转载或引用时注明出处。如您有意就相关议题进一步交流或探讨,欢迎与本所联系。
本文作者
互联网与数字经济领域
互联网与数字经济领域为广悦律师事务所组建的,专注在数字经济领域提供法律服务的律师团队。团队由广悦主任杨杰律师带领多名资深律师和专业人员共计20余人组成。
团队自成立以来,为国内外超过100家上市公司、互联网企业、科技企业以及传统行业向数字化转型的企业提供包括数据合规、数据治理、个人信息保护、股权设计、股权投融资、数字产品合规评估以及争议解决在内的创新型法律服务。
团队多次荣获钱伯斯、ALB、《商法》、The Legal 500、Asialaw 、Legalband等国内外法律评级机构的青睐与推荐。现服务客户包括腾讯微信、阿里巴巴、广汽埃安、维他奶、视源股份、华泰期货、蓝月亮等。客户行业覆盖人工智能、智能制造、金融、医疗、汽车、消费、媒体、科技等领域。
作者丨杨杰、林盈洁
编辑丨何雪雯
审核丨欧阳进潼
审定丨品牌宣传与市场拓展委











