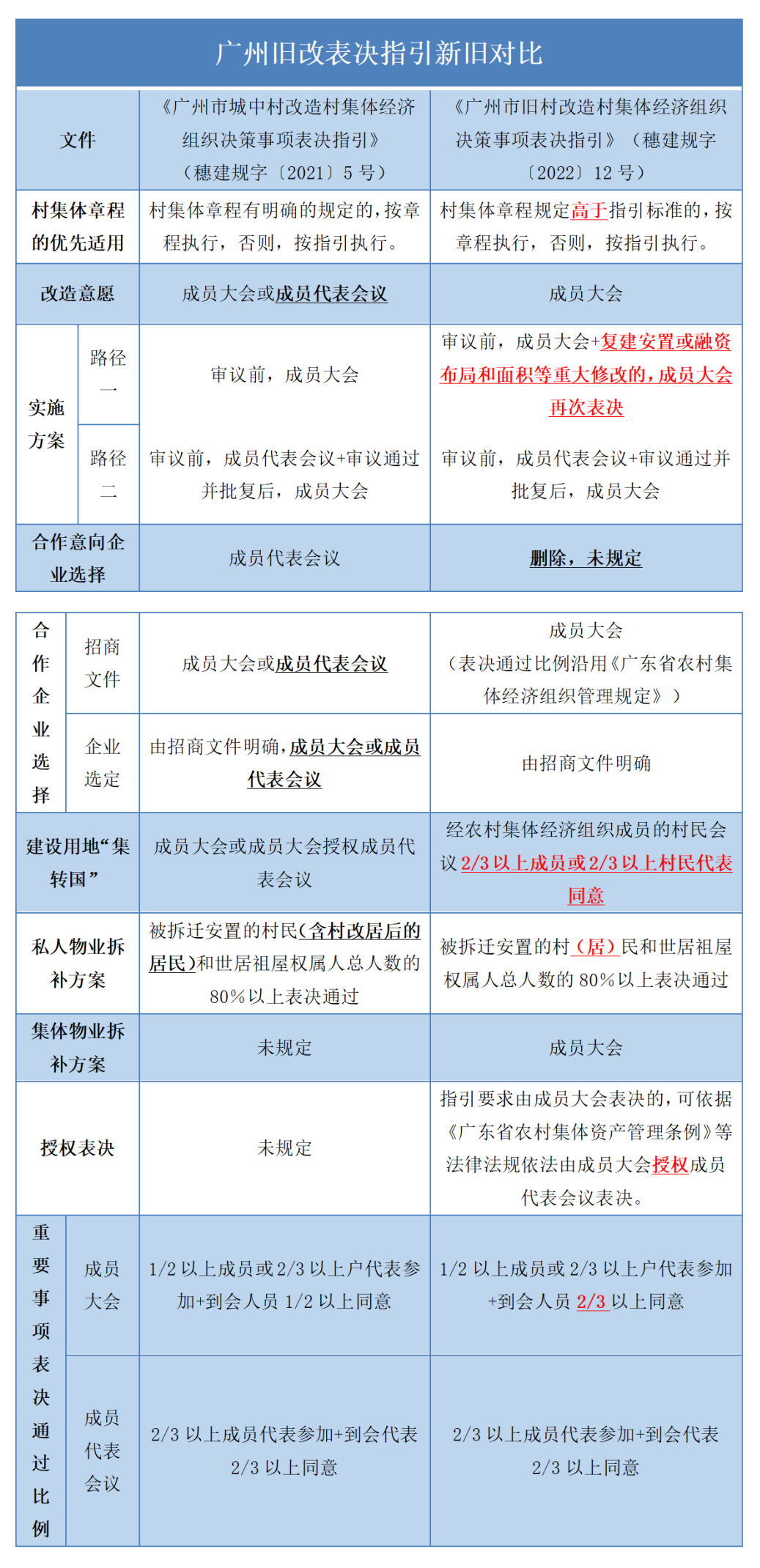
经与《广州市城中村改造村集体经济组织决策事项表决指引》(穗建规字〔2021〕5号,下称“《旧指引》”)对比,差异情况如下:

结合上表内容发现,《新指引》的创新要点有:
要点一:旧村改造民主决策要求“从严兼从新”

就政策适用范围,《新指引》明确,自其施行之日起《旧指引》同步废止;除在《新指引》实施前已经完成的表决事项不再适用新规定,及已批实施方案的项目尚未完成的表决事项可选择按批复或参照《新指引》要求推进外,对相关表决事项,若村集体组织章程的要求高于《新指引》标准的,优先执行章程规定,否则,按《新指引》的规定推进。
换言之,《新指引》对村集体相关表决事项设定了基础准则。新政实施后,相关事项的表决要求均不可低于《新指引》规定的基础准则,并优先按村集体组织章程的更高标准执行。
要点二:旧村改造意愿、合作企业招商文件、村集体物业拆补方案与项目实施方案,均由成员大会表决

《旧指引》规定,除了实施方案必须经成员大会表决通过外,有关旧村改造意愿、合作企业招商文件事项,可由村集体经济组织召开成员大会或成员代表会议任一层级表决通过即可,但未对村集体物业拆补方案表决层级作明确规定。
《新指引》则缩紧要求,涉及旧村改造意愿、合作企业招商文件、村集体物业拆补方案及项目实施方案事项,均需由成员大会表决通过,以充分维护成员大会作为村集体最高权力机构的决策地位。
要点三:村改项目实施方案如由审议机关作重大修改的,必须经成员大会表决通过
有关项目实施方案的表决事宜,新、旧指引均允许村集体可在指引规定的两种表决路径中择一选用;即村集体既可一步到位,在项目实施方案提交审议前,直接召开成员大会表决通过即可(下称“路径一”),也可在方案提交审议前,先由成员代表会议表决通过,待审议通过并批复后,再召开成员大会表决(下称“路径二”);无论村集体选择何种路径,项目实施方案必须经成员大会表决通过。
在城市更新活动实践中,项目实施方案在向各级政府机构层报送审过程中,会根据送审意见不断进行修改完善。据此,经城市更新工作领导小组审议通过的项目实施方案批复稿,可能不同于经成员大会先行表决通过的呈批稿。
就此情况,《新指引》则进一步要求,若审议机关对经成员大会表决通过的项目实施方案复建安置或者融资布局和面积等提出重大修改意见的,村集体应重新组织召开成员大会进行表决,以充分尊重并保障村集体的知情权、参与权及决策权。
要点四:合作企业招商文件以外重要事项,成员大会表决的通过比例必须达到会人员的2/3以上
《旧指引》对成员大会的表决通过比例要求,沿用《广东省农村集体经济组织管理规定》(广东省人民政府令第189号,下称“《189号令》”)的标准,即成员大会应当有半数以上有选举权的成员参加,或者有2/3以上的户的代表参加,所作决定应当经到会人员的半数以上通过。
《新指引》则在衔接《广东省自然资源厅关于印发<广东省“三旧”改造标图入库和用地报批工作指引(2021年版)>的通知》(粤自然资函〔2021〕935号,下称“《用地报批指引》”)的基础上,对旧改重要事项的表决通过比例提出更高要求。
《新指引》规定,关于旧村改造意愿、项目实施方案、村集体建设用地转国有建设用地及补偿安置方式、村集体物业的拆迁补偿安置方案等事项,若由成员大会表决的,参加人员及人数按《189号令》执行,但所作决定应当经到会人员的2/3以上同意。
但关于合作企业招商文件及成员代表会议的表决通过比例,《新指引》未提出有别于《189号令》规定的要求。
要点五:新增授权表决、分组表决、分别计票举措,助提民主决策效率

除以上要点外,为适应疫情防控需求及旧村改造过程中实际情况,《新指引》新增授权表决、分组表决、分别计票三种措施,辅助提升村集体民主决策效率:
(1)指引要求由成员大会表决的事项,村集体可依据《广东省农村集体资产管理条例》等法律法规规定,依法由成员大会授权成员代表会议表决;
(2)村集体如因成员众多且居住分散、场地限制、疫情防控等特殊情况,无法集中召开成员大会进行表决的,可以分组表决;
(3)村集体可结合项目的具体情况,在同一次表决会议中,按照一事一表决的方式表决或者授权多个事项,并根据不同表决主体和通过比例要求,按规定分别计票。
综上,《新指引》是在与上级部门制度相衔接和协调的基础上,经结合广州市旧村改造实践经验及社会发展实际需求,并对《旧指引》内容进一步丰富、优化、修订而成,将更充分地保障村集体和村民利益,并更有利于广州市旧村改造的推进。
声明
本文仅为交流探讨之目的,不代表广东广悦律师事务所或其律师出具的任何形式之法律意见或建议。如需转载或引用本文的任何内容,请与本所沟通授权事宜,并于转载或引用时注明出处。如您有意就相关议题进一步交流或探讨,欢迎与本所联系。



