Part 1
事件概述
2023年5月17日,“笑果被罚”登上微博热搜,笑果文化脱口秀演员李某某在线下演出中,出现严重侮辱人民军队的情节一事受到行政处罚。
“文旅北京”发布《北京市文化和旅游局坚决依法依规严肃查处“笑果脱口秀”涉案公司及个人》,其中称:“该公司行为违反了《营业性演出管理条例》第二十五条、第二十六条规定。依据《营业性演出管理条例》第四十六条规定,北京市文化市场综合执法总队决定对该公司作出相应行政处罚:警告、没收违法所得1325381.6元、罚款13353816元。对涉案人员及其演出经纪机构和演出场所经营单位相关违规行为将进一步依法依规追究责任。北京市文化和旅游局决定无限期暂停涉事公司在京所有演出活动。”

图源:“文旅北京”公众号
该则消息一出便在网上引发了热议。网友们在谴责李某某不当行为的同时,也对于1335万这一罚款金额极为关注,那么这一巨额罚单的处罚依据为何呢?
Part 2
1300万罚款从何而来?

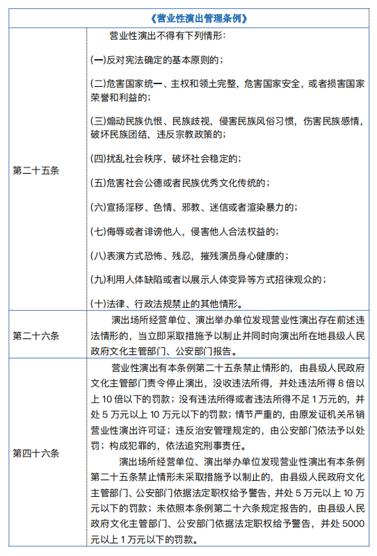
在上述公告中,北京市文化和旅游局所依据的是《营业性演出管理条例》第二十五条、第二十六条规定、第四十六条规定。根据公告,笑果文化违法所得为1325381.6万元,其违法所得的十倍即13253816元,再依据《营业性演出管理条例》第四十六条处以10万元的罚款,共计13353816元。可见,监管部门对于本次“笑果脱口秀”的处理,采取了顶格处罚。
李某某并非脱口秀行业内第一个“踩红线”的人。文化和旅游部在2021年通报的部分演出市场典型指导案例,就有相似案例。2021年,安徽省淮北市相山区某音乐餐厅,在未取得当地文化和旅游行政部门批准文书的情况下,擅自在其场所内举办“八一建军节大型主题派对”活动,以建军节为噱头吸引观众,且现场演出节目中包含低俗违规内容,造成恶劣社会影响。对其未经批准举办营业性演出的行为,安徽省淮北市文化旅游体育局于2021年8月依法给予其罚款和吊销《营业性演出许可证》的行政处罚。
由此可见,相关部门对于营业性演出内容的强监管一直都在。对于网友而言,其关注点可能仅为巨额罚单中的“巨额”。但对于企业而言,不应该仅停留在“吃瓜”层面,而更应当关注巨额罚单背后对于企业的合规风险提示。若疏于防范风险和合规核查,在看似风平浪静的日常经营中,一旦爆雷,便会经历像笑果文化所述的“生死之痛”。
Part 3
企业合规建议
作为头部脱口秀公司,笑果文化此次巨额罚单,至少给与企业如下三个方面的合规建议。
一
梳理演出行为,分析识别内容合规风险
《文化和旅游部关于深化“放管服”改革促进演出市场繁荣发展的通知强化重点演出类型监管》一文中规定:“对音乐节庆类演出活动,要重点对电音类、说唱类节目进行审核把关,加强对演出现场显示屏内容以及互动环节的监督检查。对沉浸式演出活动,要加强演出全流程审核,防止出现宣扬封建迷信、淫秽色情及渲染血腥暴力等内容。对小剧场演出活动,要重点加强脱口秀、相声以及先锋话剧、实验话剧等语言类节目的内容审核和现场监管。对旅游演艺以及在现场音乐厅(LiveHouse)举办的营业性演出活动,要督促相关经营主体依法办理报批手续,确保纳入监管视线。”
企业尤其是本案所涉及的演出场所经营单位、演出举办单位应当做好企业内部风险点的梳理。根据《营业性演出管理条例》《营业性演出管理条例实施细则》及其所在行业规定,做好合规风险识别,建立风险自查清单,对相关行为进行检查与监督。
本次处罚并非笑果公司旗下艺人首次收到罚单,李某某也并非行业中首个触及红线的从业者。脱口秀行业目前整体处于较为初创的发展阶段,相关监管的法律法规及行业规范也在不断地完善、细化当中。企业应当及时跟进了解新法规和新案例,对于行业相关案例做好分析总结,以便在业务经营中准确把握识别涉及“监管红线”的合规风险。
二
加强内部内容审查,完善相关内核机制
今年3月,笑果文化刚刚签署了《新时代网络视听行业爱国为民崇德尚艺承诺书》;而此前,笑果文化还连同12家喜剧俱乐部联合发布《促进脱口秀演出市场规范发展倡议书》,就建立上台演出标准、发掘培养喜剧人才、规范脱口秀培训市场、规范演出经营行为等方面共同倡议,以期推动脱口秀演出市场有序发展。承诺已然做出,而措施落到实处仍有很长的距离。
笑果文化的声明中强调:“公司将搭建独立于演出业务之外的审核部门,配置专职监场人员,全流程,无死角把关,彻底远离违反法律法规、公序良俗的内容,不再让生死之痛卷土重来。”企业应当制定并完善相关制度,并在企业内部建立专门的审核部门或复查团队,明确宣传文案、表演内容中不得出现的违禁性用语及词汇,以更加积极的姿态去防范业务经营可能会遇到的风险。
三
加强对从业者的个人监督管理,确保监管落到实处
在企业需要加强自我监管的同时,表演者也应当进行自行判断,即表演内容是否含有法律法规禁止内容,是否违反政策法规和行业规范中的“红线”或“底限”。表演者在表演时应当注意自觉遵守《营业性演出管理条例》的相关规定,并从政治修养、文化素养、法律素养和价值涵养等多角度进行自我提升,做到“心有所畏、言有所戒、行有所止”。
此外,建议企业建立对表演者、从业者的定期培训制度,做好员工的合规培训,以案例解读、专题讲座等形式,提高从业者的法律意识,确保企业的风险防范机制在员工执行层面得到落实。
小结:
无论身处何种职位、何种行业,人们都应遵守法律法规,恪守职业底线。对于企业而言,切莫为了“笑果”,不顾后果。在行业蓬勃发展的同时,企业更应加强合规建设,划清业务红线,践行企业责任,以合规助力企业长期持续稳健发展。
声明
本文仅为交流探讨之目的,不代表广悦律师事务所或其律师出具的任何形式之法律意见或建议。如需转载或引用本文的任何内容,请与本所沟通授权事宜,并于转载或引用时注明出处。如您有意就相关议题进一步交流或探讨,欢迎与本所联系。


