
2023年9月22日,广东省人力资源和社会保障厅关于印发《广东省职工假期待遇和死亡抚恤待遇规定》的通知正式发布,该规定自2023年7月1日起开始实施。为何该规定的实施时间早于其发布时间?究其原因,广东省人力资源和社会保障厅曾于2021年11月12日发布《关于对部分文件予以废止和明确实施期限的公告》,该公告明确《广东省企业职工假期待遇死亡抚恤待遇暂行规定》的实施期限至2023年6月30日。因此,新规的实施时间被安排在2023年7月1日则正好可以与在先被废止的规定实现无缝衔接,确保职工在假期待遇和死亡抚恤待遇方面的权益得到连续、稳定的保障。
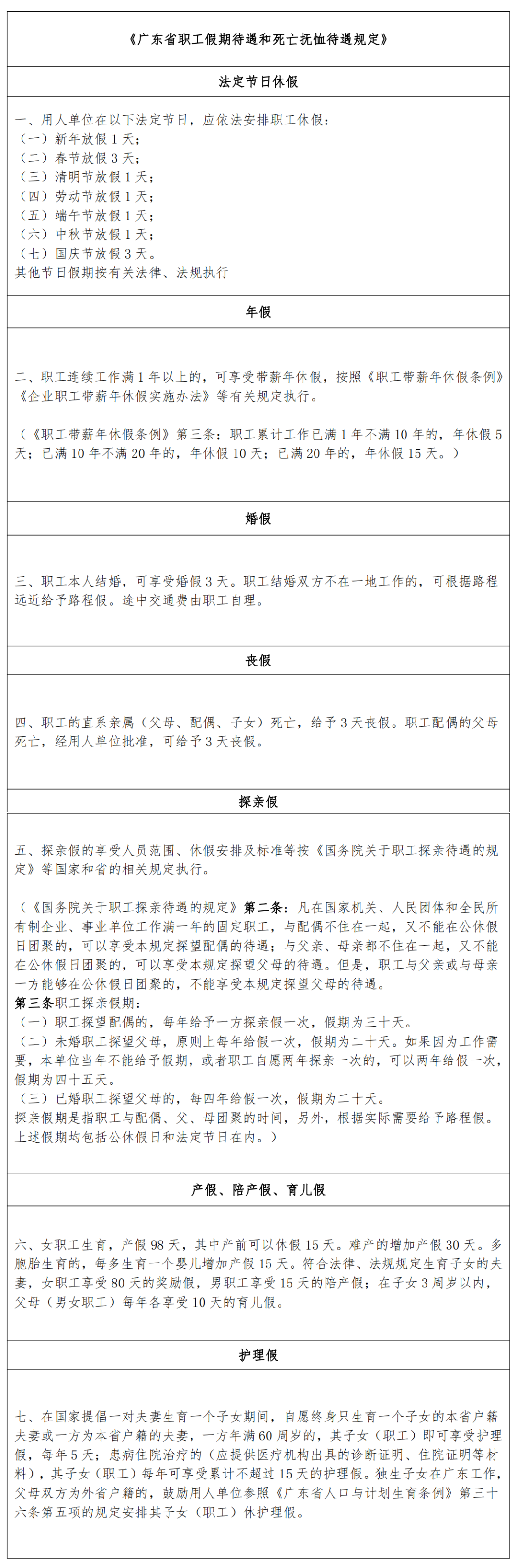
我们对新规中职工各类假期的规定进行汇总如下:


附:广东省人力资源和社会保障厅关于印发《广东省职工假期待遇和死亡抚恤待遇规定》的通知(粤人社规〔2023〕17号)
向下滑动查看更多↓↓↓
声明
本文仅为交流探讨之目的,不代表广悦律师事务所或其律师出具的任何形式之法律意见或建议。如需转载或引用本文的任何内容,请与本所沟通授权事宜,并于转载或引用时注明出处。如您有意就相关议题进一步交流或探讨,欢迎与本所联系。
作者丨银行与金融
编辑丨何雪雯
审核丨冯静雯
审定丨品牌宣传与市场拓展委








