广悦劳动人事专栏每周二推出“人力资源周报”,汇集和推送有价值的劳动人事法律规定、用工资讯、政策动态、典型案例等,同时,我们会对每条资讯进行点评,提醒企业用工应该关注的问题,我们希望这些内容能成为企业的“人力资源锦囊”。
以下是2023年12月第2周(总第25期)的内容:
一
人力资源周报
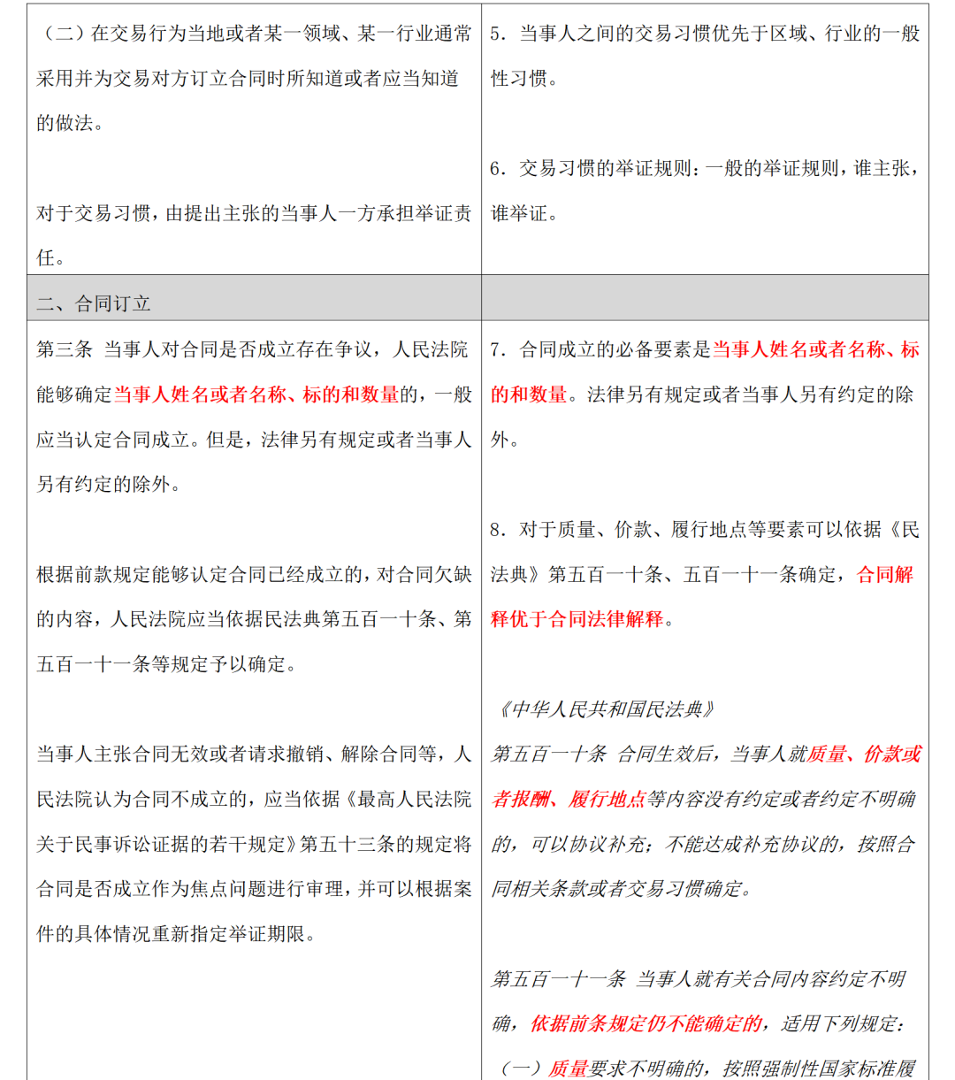
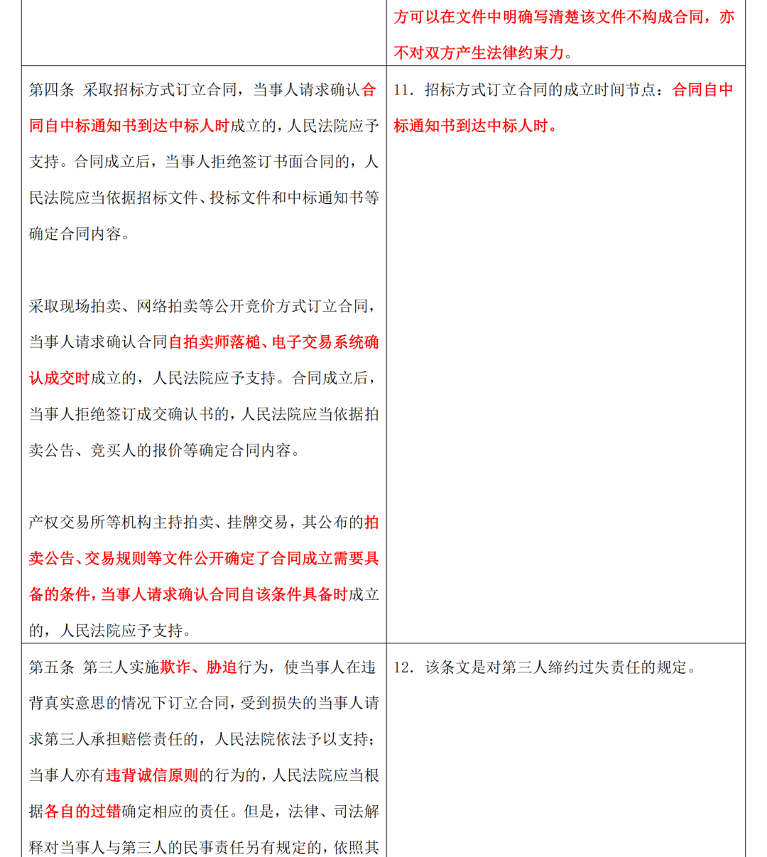
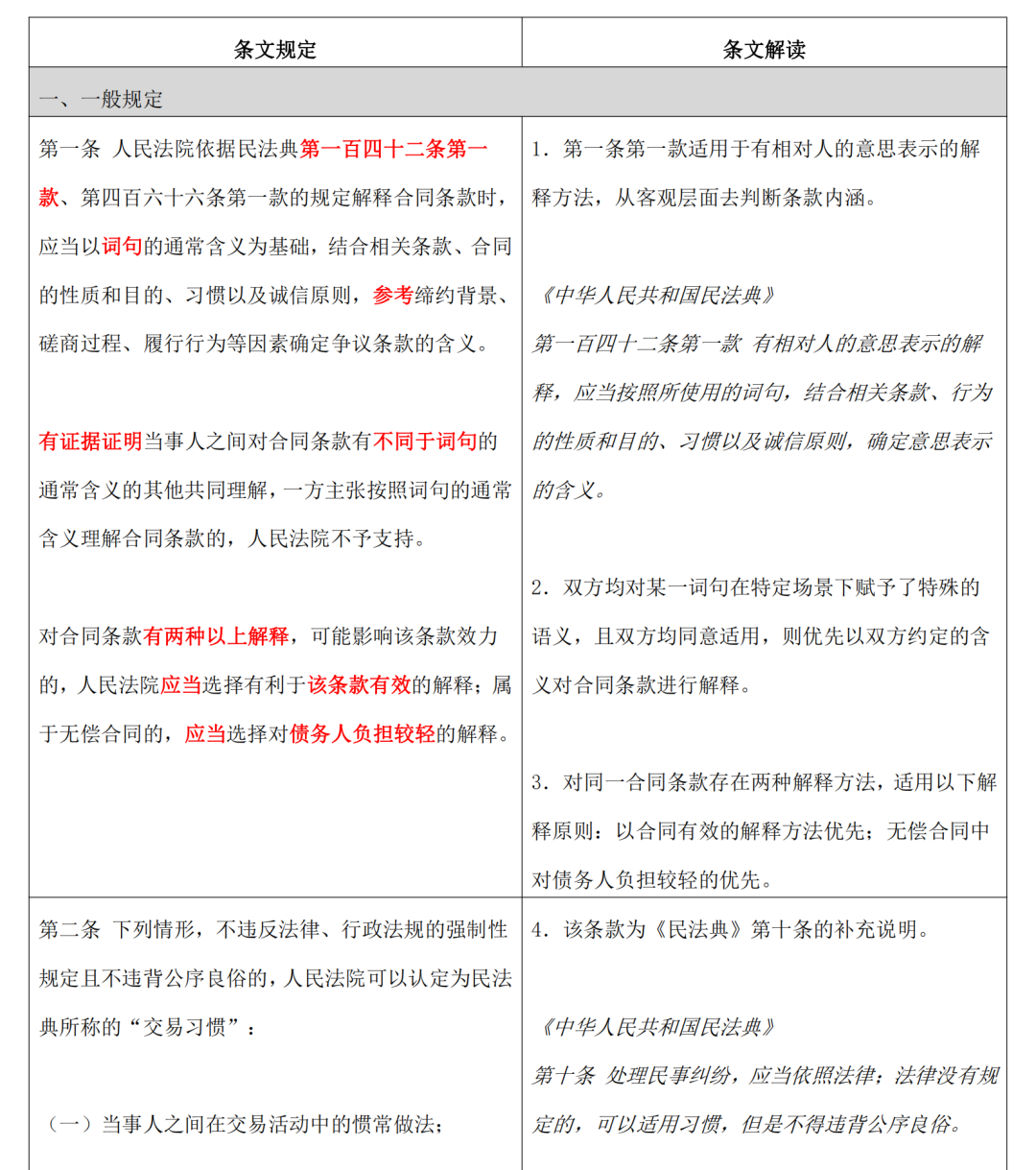
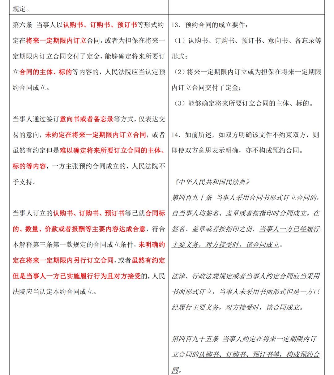
最高院发布《民法典合同编通则司法解释》
【信息来源】“最高人民法院”微信公众号
【发布日期】2023年12月5日
【原文标题】最高人民法院关于适用《中华人民共和国民法典》合同编通则若干问题的解释
律师提醒






【END】
声明
本文仅为交流探讨之目的,不代表广悦律师事务所或其律师出具的任何形式之法律意见或建议。如需转载或引用本文的任何内容,请与本所沟通授权事宜,并于转载或引用时注明出处。如您有意就相关议题进一步交流或探讨,欢迎与本所联系。



