广东省游戏产业协会
游戏产业“金钻榜”系列品牌活动
一文读懂:
游戏买量素材侵权纠纷的
「五大」实务要点
对于网络游戏公司特别是以买量业务为主的公司而言,推广素材的保护一直都是让公司头疼的问题。公司往往耗费了较大的人力、时间成本进行美术、视频素材的制作,以期通过信息流等渠道的推广获取用户关注,提升产品营收,但一个热点素材在推出之后往往会迎来争相效仿,甚至于会有竞品公司直接盗用,导致用户被分流,素材的推广效果也大打折扣。这时公司通常会先选择商务沟通等非诉手段进行处理,但非诉手段不一定都能达到预期效果,这时及时启动司法程序对于打击侵权、挽回损失就有相当的必要性。在庭审场景下,法院会重点关注哪些问题?如何充分准备以提高胜诉概率?笔者拟结合代理类案经验,从庭审的视角解读此类案件的实务要点。
接下来笔者将对以上问题进行探讨。
01
由于我国《著作权法》对作品进行严格分类,将权利类型又划分为人身权与财产权,《反不正当竞争法》也对不正当竞争的具体行为也进行了分类规制。因此在庭审时,法官首先会要求原告明确其请求权基础,若主张侵犯著作权,主张保护的作品类型,是美术作品、视听作品或其他作品?具体侵犯了原告的何种著作权利,是复制权、信息网络传播权、改编权抑或其他?如涉及不正竞争的,需指出被告具体是实施了混淆行为、虚假宣传还是其他有不正当行为?
因此,准确定性作品类型与权利基础是原告在起诉时应当明确的首要问题。
01
买量素材常见的作品类型
虽然《著作权法》中列举了九种作品类型,但游戏买量素材案件中常见的作品类型基本集中在美术作品和视听作品两种。对于原告来说,准确定性作品类型将会直接影响诉请金额与判决金额的高低,也会影响案件后续审理的方向和重点。
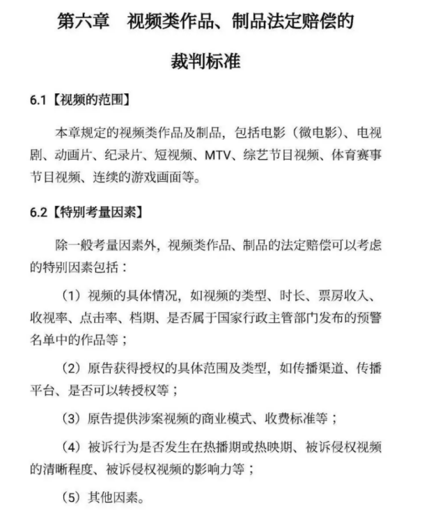
例如,若原告主张按“美术作品”进行保护,法院会直接以静态美术图片作为实质性相似比对的基础,在判决时也会考虑美术作品的数量、使用情形并参考对应的赔偿标准进行判赔。如北京市高级人民法院《关于侵害知识产权及不正当竞争案件确定损害赔偿的指导意见及法定赔偿的裁判标准》中,对于美术作品、音乐作品、视频类作品等不同作品类型给予了明确的赔偿标准参考指导意见:




除美术作品外,视听作品也是买量素材的常见类型。需要注意的是,如果原告主张按视听作品进行保护,则法院将会逐帧对比连续动态画面呈现的内容。原告需要向法官说明是整条视频抄袭,还是仅有其中几秒涉及抄袭。如果仅是视频中的单一形象,则不宜主张按视听作品进行保护,可考虑以美术作品进行保护,否则将有可能出现经法院比对后得出不构成视听作品实质性相似的结论,从而影响诉讼结果。
02
常见的被告侵犯著作权权利类型
如果原告所主张的权利类型错误,也可能导致无法获得法院支持,产生消极或不利诉讼结果。例如在《昆仑墟》诉《灵剑苍穹》著作权侵权案件【(2018)粤0192民初1号】中,就因为原告提出被告侵犯其“复制权”与“信息网络传播权”的主张有误,导致法院在已经认定被告游戏画面与原告构成实质性相似的前提下作出“驳回原告全部诉讼请求”的判决。在买量素材侵权案件中,常见的著作权权利包括以下几种:
复制权,指以印刷、复印、拓印、录音、录像、翻录、翻拍、数字化等方式将作品制作一份或者多份的权利。实践中被告侵权原告复制权的方式包括单纯整体盗用原告素材,或者是保留原告素材的基本内容,仅作一些非实质性的改动,例如仅就色彩、图案做部分改动,而没有体现独创性的工作;
信息网络传播权,指以有线或者无线方式向公众提供,使公众可以在其选定的时间和地点获得作品的权利。实践中例如被告将原告素材通过短视频广告平台予以发布,由于信息网络传播是将作品以数字格式存储在介质上,再将这个数字文件上传到服务器,在服务器上生成一个新的复制件,使用户可以在选定的时间和地点获得作品,实质上也是一个复制品的传播过程,即构成信息网络传播权侵权就一定构成复制权侵权,所以在此类案件中原告如果同时请求保护复制权及信息网络传播权,法院一般不会重复评价,可能只针对涉案行为是否构成信息网络传播权侵权进行认定,鉴于游戏推广素材侵权多依托信息流等线上媒体渠道进行,原告可以直接主张信息网络传播权侵权,无须再单独主张复制权;
改编权,指改变作品,创作出具有独创性的新作品的权利。与复制的行为不同,改编是在原作品基础上进行的二次创作,所产生的新作品具有独创性,与原作品具有明显差异,相对于复制是一种更高明的“抄袭”,虽然具有一定独创性形成了新作品,但也是使用了原作品的独创性表达,并不属于合理的借鉴。未经原作者许可的改编行为也属于侵权,《北京高院著作权审理指南》第5.15条也规定,“在原作品基础上再创作形成的改编作品,著作权由改编者享有。改编者有权禁止他人改编作品。改编者行使其著作权应当取得原作品著作权人的许可。他人使用改编作品应当同时取得改编作品著作权人和原作品著作权人许可”,实践中常见的侵权情况包括仿照原告推广素材的独创设计制作同类型的素材,或以原告素材为主要参考,在保留其主要特征的前提下进行二次衍生创作。
03
常见的被告实施的不正当竞争行为
推广素材侵权案件中被告常见的不正当竞争行为主要是混淆,例如原告素材经大量、长期的推广投入已经具有一定知名度,被告故意攀附擅自使用,意图使用户误以为被告产品来自原告或者与原告产品具有一定联系,分流原告用户。
不过需要注意的是,著作权侵权与不正当竞争往往会出现行为竞合的情况,从我们的代理经验来看,法院可能会优先选择适用《著作权法》对原告进行保护,当适用《著作权法》足以保护原告权利或被告未能就不正当竞争提供证据时,法院将有可能不再适用《反不正当竞争法》追究被告责任。
综上所述,原告所主张的被侵害的法益类型,往往会在此类案件中作为法院认定的争议焦点,若原告提出的请求权基础有误,则可能无法被法官支持,最终出现侵权事实被认定但诉讼请求驳回的情况,实践中需要注意避免。
02
推广素材侵权案件中所涉及的作品多为视频及美术图片这类电子形式的文件,不同于实物作品,其可复制性强,署名较为困难。为了证明自身为权利人,许多公司会选择向版权登记中心提交作品登记申请,获取作品登记证书。但由于我国实行的是作品自愿登记制度,作品不论是否登记,作者或其他著作权人依法取得的著作权不受影响,故如果原告只提交了作品登记证书,法官在认定原告著作权人身份时仍会比较谨慎,例如被告提出原告并非涉案作品的作者、原告抄袭第三方素材,甚至于能够提交涉案作品被第三方在先发表的记录时,原告权属的认定就会受到较大的干扰。
01
哪些证据可以作为权属证明?
根据《最高人民法院关于审理著作权民事纠纷案件适用法律若干问题的解释》第七条,当事人提供的涉及著作权的底稿、原件、合法出版物、著作权登记证书、认证机构出具的证明、取得权利的合同等,可以作为证据。可见除了作品登记之外,还有很多权属证据可以提交,对于不同的权属证据,我们根据庭审中遇到的情况提示原告公司注意以下几点:
1.作品登记证书:建议在在作品完成后及时进行登记,并据实填写创作完成日期,尽量避免在发现侵权后临时提交作品登记的情况,作品完成登记需要一定时间,临时登记可能拖慢起诉进度,且如果作品登记日期晚于被告将涉案作品发表的日期,则原告的著作权人身份很容易受到被告质疑;
2.底稿:如美术作品的psd底稿、视频作品的ae工程文件、ue4工程文件等,对于核心素材,建议公司注意源文件管理,避免因为人员离职导致丢失,底稿可用于当庭展示,当庭不便展示的,也可以通过公证、联合信任时间戳录屏等方式固证或者存储在介质中提交法院核实。
3.原件:一般是涉案作品的成品文件,在侵权方直接盗用作品的情况下,其通常是通过网络公开途径下载,较难获取到原件,故原告也可向法院提交所掌握的作品原件用于证实身份。
4.合法出版物:如果涉案作品此前在原告享有权利的合法出版物(如图书、动漫)中有过发表,也可以用于证明原告著作权人身份;
5.认证机构出具的证明:例如公证机构出具的电子数据保管证书,可以用于证明原告的存证时间;
6.取得权利的合同:如原告经授权取得著作权,可以提交合作协议或单方授权书。需要注意的是,如果原告所获得的并非独家授权,还需要经授权方获取涉案作品的著作权维权权利,才可以以自身名义提起诉讼。
除以上证据外,部分著作权人也会通过在视频等文件中添加水印的方式进行“防伪”,这对于证实权利人身份也有一定帮助,但需要注意所设计的水印应该能够与自身相关联且便于识别,例如使用自身图形商标或公司名称。
02
权属证据证明力不足的例外情形
我们在实践中遇到的另外一个情况,是当原告拿出作品登记证书及底稿原件时,但作品的权利来源或独创性仍然被质疑,这是原告的素材制作方法有关。目前市场上存在多款视频、图片作品专业制作软件(如某些编辑器),其中有些模板为软件自带,原告在制作过程中如果使用了这些自带的素材来进行二次创作,将会被法官和被告从以下方面进行挑战:
第一,利用专业软件创作的“作品”是否具有“独创性”。如果在创作过程中仅是通过从软件自带的素材库中“选择”单一元素,然后在固定的模板中进行编排组合,利用软件自动生成视频文件,将会使整个作品的独创性大大降低。
第二,利用专业软件生成的作品,原告是否享有维权权利。需要关注的是,并不是利用专业软件作出的作品,原告就必然享有维权权利。有一些第三方专业软件已事先对产出作品的著作权归属和使用目的进行了限制约定,而原告用作游戏买量的商业目的已经超出了第三方软件的范围,这将导致原告不一定对买量素材享有维权权利,从而无法实现维权目标。

来源于某编辑器软件
03
在原告证实权利人身份后,还需要清晰、准确地指出被告实施了何种侵权行为。但实践中,很多公司在起诉前的取证环节为自行录制或截图,导致取证链条不完整,证据存在诸多瑕疵,法官难以认定侵权事实。
(一)不同取证方法的优与劣
首先,作为原告方需要保证所取证内容的真实性。在我们处理的案件中,被告多是在信息流广告渠道使用了原告作品,例如在抖音等短视频平台使用原告作品并链接己方产品进行推广,这类广告的发布日期可能只有短短几天,证据极易流失,公司人员在发现侵权后,可能只进行了截图或者利用手机自带的录屏工具进行录屏取证,这种证据的真实性很可能被侵权方否认。为保证证据真实,则需要对证据进行固定,常见的固证方式有公证处公证和第三方软件保全两种,但对于买量素材维权的案件来说,这两种方式各有利弊:
1.公证处公证:根据《公证法》第三十六条,经公证的民事法律行为、有法律意义的事实和文书,应当作为认定事实的根据,但有相反证据足以推翻该项公证的除外。可见除有相反证据外,经过公证的内容应当被法院确认,公证的证据效力较高。但被告在信息流渠道推送的广告具有时限性,且所使用的设备、网络不同,也可能导致经算法推荐的广告内容不同,原告发现侵权后再安排人员前往公证处使用公证处的设备和网络进行取证时,相关证据可能已经灭失,且公证成本较高,对于信息流渠道的取证而言,公证不一定是最优的方式;
2.第三方软件保全(如时间戳等):相较于公证,使用第三方软件取证时没有经过公证员对取证设备的清洁性检查,效力不及公证,但目前也已经有司法判例认可原告通过时间戳等第三方软件所做的保全,且时间戳工具对于信息流广告的取证存在优势,取证人员可以使用自己的设备下载工具后进行录屏,可以在发现侵权后的第一时间完成固证,成本也相对较低。
(二)第三方平台记录难以作为单独认定侵权行为存在的证据
基于信息流广告“精准投放”的特点,原告在证据保全时难以直接通过信息流广告渠道还原侵权事实。但目前市场上存在类似dataeye、热云等第三方广告营销工具,这些工具可以抓取广告主在多个渠道的推广数据(包括投放内容、时间、平台、落地页主体等),原告通过上述平台查找到被告的投放记录,从投放记录中可以看到买量素材的完整内容,以此证明侵权行为存在。
不过从当前的案例情况来看,法院对于上述第三方广告营销工具中的记录,仍然会结合原告提交的其他证据综合判断侵权事实,原告如果没有直接证据证明侵权,仅有第三方广告平台的记录,其作为一种间接证据,可能仍显薄弱,无法支撑整个侵权事实。

此外,原告的取证逻辑链条应该清晰,过程应当完整,不仅需要取证到侵权推广素材全貌,还需要取证到素材的发布主体、落地页显示的游戏开发者、游戏运营主体(如隐私政策、用户协议、游戏内公告落款主体、游戏官方公众号运营主体)、收款主体等,确保侵权事实可以与被告相关联。如仅有侵权推广素材的网页链接,可以尝试通过工信部域名信息备案管理系统查询网页归属,也是一种确认侵权方的方式。
04
根据《著作权法》第五十四条,著作权纠纷案件中损害赔偿的确定依据包括原告实际损失、被告违法所得、权利使用费、法定赔偿(500元以上,500万元以下)、惩罚性赔偿、为制止侵权行为所支付的合理开支。作为网络游戏大省,广东省高级人民法院也曾在《关于网络游戏知识产权民事纠纷案件的审判指引(试行)》中进一步提出确定损害赔偿数额的参考因素,因此原告公司在提出赔偿数额请求时,可从以下方面进行举证:
01
原告如何证明自身“实际损失”
根据《最高人民法院关于审理著作权民事纠纷案件适用法律若干问题的解释》第二十四条规定,权利人的实际损失,可以根据权利人因侵权所造成复制品发行减少量或者侵权复制品销售量与权利人发行该复制品单位利润乘积计算。发行减少量难以确定的,按照侵权复制品市场销售量确定。《广东省高级人民法院关于网络游戏知识产权民事纠纷案件的审判指引(试行)》第三十八条规定,原告请求保护的权利客体的知名度及影响力、原告游戏的下载数量、充值流水、玩家人数、市场份额的减少情况、利润的损失情况、侵权行为持续时间、同类型游戏的平均利润率、游戏软件的开发成本等,可作为确定原告因被侵权所受到的实际损失的参考因素。
实践中,原告可以提交买量素材知名度的相关证据,特别是在买量素材与游戏内容相关的情况下,原告可以提交如游戏的所获奖项、下载量、注册用户量、游戏收入等证据证明其知名度,也可以从素材制作的开发成本、推广成本出发,证明自身已经投入了大量金钱及成本对涉案素材进行推广,无论是素材或关联游戏均具有相当的知名度,被告的侵权行为对原告造成的损失较大。如果被告游戏与原告游戏本身也属于同一类型,涉案素材也涉及原告作品中的重要角色/场景,则更能说明被告使用原告作品将导致用户的混淆误人,从而分流了原告用户,进一步证明损失程度。
02
原告如何证明被告“违法所得”
根据《广东省高级人民法院关于网络游戏知识产权民事纠纷案件的审判指引(试行)》第三十八条规定,被诉游戏的下载数量、充值流水、玩家人数、实际退费情况、侵权行为持续时间、同类型游戏的平均利润率、被诉侵权元素对被诉游戏获取利润的贡献程度等,可作为确定被告因侵权所获得的利益的参考因素。
其中,侵权游戏的流水数据较难直接获取,但原告也可以通过一些间接方式证明其获益,例如通过推广页面的点击量、游戏下载量、游戏开服组数、上市公司披露数据等证明被告通过使用原告作品引流了大量用户,违法所得较大。
03
其他参考及惩罚性赔偿的适用
根据《最高人民法院关于审理著作权民事纠纷案件适用法律若干问题的解释(2020修正)》第二十五条第二款规定,人民法院在确定赔偿数额时,应当考虑作品类型、合理使用费、侵权行为性质、后果等情节综合确定。因此,如果原告的买量素材本就是委托第三方外包制作,或通过第三方授权使用的作品,可以提交委托开发合同、授权合同、费用支付凭证等证据给法院作为酌定赔偿数额的参考。
此外,根据《最高人民法院关于审理侵害知识产权民事案件适用惩罚性赔偿的解释》, 如果被告故意侵害原告知识产权且情节严重,原告可以请求判令被告承担惩罚性赔偿责任,其中被告经原告或者利害关系人通知、警告后,仍继续实施侵权行为、被告与原告或者利害关系人之间有业务往来或者为达成合同等进行过磋商,且接触过被侵害的知识产权等情况下均可以初步认定被告具有侵害知识产权的故意;如果有因侵权被行政处罚或者法院裁判承担责任后,再次实施相同或者类似侵权行为、以侵害知识产权为业等情况,则人民法院可以认定为情节严重。
实践中,如果原告在起诉前向被告发送的警告函、律师函、向媒体渠道的投诉函、与被告人员沟通的聊天记录等均可以用于证明被告侵权故意,如果被告此前已经与原告有过同类纠纷且被认定侵权的,也可以被认定为情节严重,这种情况下法院有权在按照《著作权法》第五十四条第一款所确定数额的一倍以上五倍以下适用惩罚性赔偿。
不过需要注意的是,主张适用惩罚性赔偿的前提应当是确定“基数“,即原告应当证明自身实际损失或者侵权方违法所得的具体数额,否则将难以获得法院支持。例如在杭州网易雷火科技有限公司、海南元游信息技术有限公司广州分公司等侵害商标权案件【(2020)粤73民终3881号)中,广州知识产权法院认为“网易公司虽在本案一审审理期间主张适用惩罚性赔偿,但并未举证证实其因侵权所受到的实际损失或侵权人因侵权所获得的利益,故本案不符合惩罚性赔偿的适用条件,本院对此不予支持”,最终未支持网易公司的惩罚性赔偿请求。
04
制止侵权行为所支付的“合理开支”
包括哪些费用
根据《最高人民法院关于审理著作权民事纠纷案件适用法律若干问题的解释》第二十六条规定:“制止侵权行为所支付的合理开支,包括权利人或者委托代理人对侵权行为进行调查、取证的合理费用。人民法院根据当事人的诉讼请求和具体案情,可以将符合国家有关部门规定的律师费用计算在赔偿范围内。”
实践中,原告若主张维权合理开支,可提交与律所签订的委托合同、律师费发票、公证费用发票、费用支付凭证用于主张维权合理费用的赔偿。
05
伴随着司法主动适应互联网发展的大趋势,线上审理越来越多见,杭州、北京、广州也设立了互联网法院,鉴于游戏行业素材推广侵权案件所涉及的作品通常是电子形式,涉及到图片的展示和视频的播放,线上审理的方式对于此类案件的审理也提供了诸多便利。但从我们的代理经验来看,即便此类案件经线上审理,原告方也需要在庭前和线下开庭一样做好充足准备,特别是在涉案作品、证据体量大、播放时间长的情况下,需要从审判视角出发,为法官提供便于快速、准确理解案件争议及事实的方法。
我们建议原告在证据的串联、编排及呈现方面采用一些合乎逻辑的方法,例如对不同证据的关键部分进行截图,并按步骤、按时间通过制作文档等形式对证据与证据之间的证明内容加以说明,方便法官理解阅读。只有做好充分的前期准备,才可以在有限的庭审中尽最大可能还原案件事实,实现预期的维权效果。
作者简介

杨杰律师为广悦律师事务所高级合伙人,具有近二十年的互联网法律从业经验,曾先后在多家大型互联网公司任职法务总监,在网络安全与数据合规、知识产权争议解决以及公司合规等领域具有丰富的实务经验。目前,杨杰律师担任广州市律师协会电子竞技与网络游戏业务专业委员会主任,同时也是中国游戏产业研究院专家智库特约专家、中国互联网协会青年专家、广东省游戏产业协会专家以及广州市海珠区创意文化顾问官。
其荣登《亚洲法律杂志》(ALB)首届“华南地区Rising Lawyers”榜单,知名法律媒体《LEGAL BAND》“2021年度客户首选:合规多面手15强”榜单,《商法》杂志(CBLJ)“2021年度Rising Stars”榜单和“2020年度杰出交易”榜单。带领团队荣登“知产力:中国优秀知识产权诉讼不正当竞争团队”榜单等。主编两本行业内热门畅销书籍《网络游戏公司合规指南》、《网络游戏典型案例裁判观点》。


