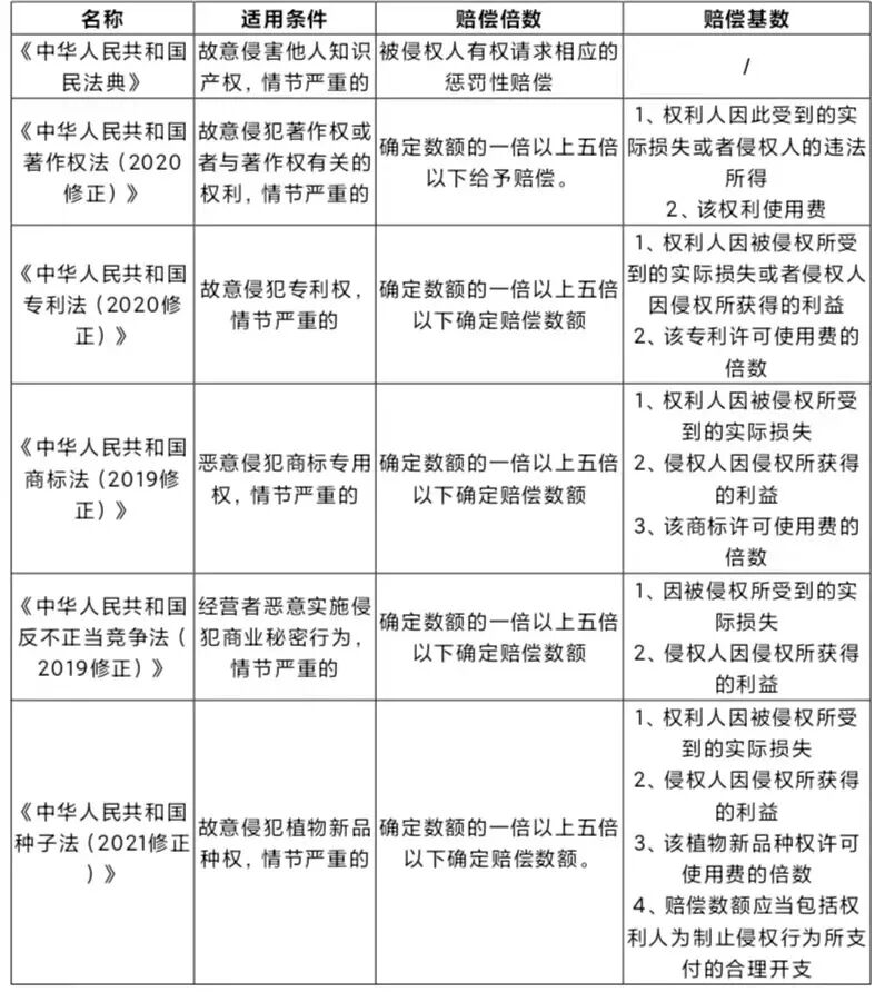
一、相关法律规定

二、典型案例
(一)景田(深圳)食品饮料集团有限公司与江苏百岁山净水设备有限公司、江苏康微纳米科技有限公司、李永华侵害商标权及不正当竞争纠纷案[1]
1. 基本案情
1992年12月8日,景田公司注册成立,2004年6月7日,周敬良经商标局取得第3407468号“百岁山”注册商标的专用权。2018年11月27日,康微纳米公司在水净化设备和机器、饮用水过滤器等商品上申请注册“百岁山”商标截止诉讼时该商标状态处于异议中;于是,康微纳米公司受让胡志明取得的第6992379号“百岁山”注册商标,但该商标被国家知识产权局于2020年3月17日宣告无效。
2. 法院适用惩罚性赔偿的裁判要点
法院认为康微纳米公司应当知晓其使用一直处于异议中的“百岁山”商标存在法律障碍,但其并未合理避让,还受让案外人的“百岁山”商标并实际使用,并在受让商标被宣告无效后仍持续使用,其商标侵权行为主观故意明显、侵权情节严重,极大割裂了“百岁山”注册商标与景田公司的矿泉水、水(饮料)之间的固有联系,从而减弱驰名商标的显著性,严重损害了景田公司的合法权益。同时在诉讼过程中,经法院释明后,被告仍未在指定期限内提供其销售情况及销售记录,拒不配合以便于确定其侵权获利情况。由上,被告一与被告二为了获取不正当经济利益,有预谋、有组织的实施侵权行为,侵权的主观恶意明显,适用惩罚性赔偿。
(二)刘俊等与斐乐体育有限公司侵害商标权纠纷案[2]
1. 基本案情
斐乐公司通过商标独占许可的方式拥有“FILA”“斐樂”系列商标在中国大陆的商标专用权。2016年6月,斐乐公司发现中远鞋业公司、中远商务公司等被告在线上网店、线下实体店等销售的鞋类商品使用了“GFLA”以及“飛樂”标识,斐乐公司认为中远公司使用的标识与自己的商标字音相近、字形相似、构成混淆,于是提起商标侵权及不正当竞争诉讼。
2. 法院适用惩罚性赔偿的裁判要点
法院认为,从原告商标知名度和被告为同类商品经营者的观点出发,推论被告应当知晓原告的商标。其次 从商标申请驳回程序上确认,被告明知原告商标的存在。因为被告的以上商标在申请过程中已经以被告商标与原告的商标构成近似为由被商标局驳回。由此可知被告已经充分知晓原告在先注册的“FILA”系列商标。与此同时被告在明知原告品牌或其在先的系列商标的情形下,依然生产、销售使用商标的商品。综上,中远鞋业公司、中远商务公司和刘俊知道其使用涉案被诉标志可能会给消费者造成严重误导,导致商品来源混淆误认的情况下,仍然继续生产和销售侵权商品,其主观恶意明显,侵权情节严重,应按照中远鞋业公司因侵权获利的三倍确定赔偿数额。即确定侵权获利的数额263.8322万元的三倍791万元作为赔偿数额。
三、适用惩罚性赔偿的要件
(一)主观故意
对于“故意侵权”法院在认定的过程核心关注的是行为人在明知在先权利的情况下实施侵权行为,同时涉案知识产权客体的类型、状态、知名度等因素也在法院综合考虑的范围之内。
1.经通知、警告后仍实施侵权行为
(2021)沪73知民初612号案件中,法院认为在原告提起诉讼之前,曾多次向被告发送侵权警告函,并且在北京知识产权法院(前案)的审理中被告明知被诉侵权产品已经落入涉案专利的保护范围,但仍未停止实施侵权行为,结合其他证据法院认为可以适用惩罚性赔偿。(2021)苏民终2636号案件中,法院在对于适用惩罚性赔偿时说明“首先,被告在与原告解除合资关系后从事针对涉案商标的侵权行为,并且注册了十多件与原告商标相同或近似的商标,其次被告侵权时间长、获利巨大。综合在案证据可以适用惩罚性赔偿”。另外在(2022)粤0604民初1383号、(2022)沪73民终187号、(2021)粤73民终4688号等案件中法院在是否适用惩罚性赔偿时均结合原告提交的关于曾多次向被告通知要求停止侵权、向行政机关提起行政举报、向法院提起诉讼等维权措施以及被告在明知行为属于侵权行为时仍未停止的相关证据,判令被告承担惩罚性赔偿责任。
2.原被告双方存在劳动、劳务等往来且接触过被侵害的知识产权
(2023)最高法知民终1590号案件中,由于被告的工作人员曾在原告集团担任相应职务并且被告诱使40余名工作人员离职并加入其公司,结合其他在案证据法院认为被告侵权行为主观恶意较大可以适用惩罚性赔偿。(2022)最高法知民终17号、(2021)浙02民初1093号、(2023)京0491民初8108号案件中,在适用惩罚性赔偿时对于被告及法定代表人、管理人员曾在原告公司担任法定代表人、管理人的;原被告之间存在劳动、劳务、合作、代理等关系;原被告之间有业务往来或进行合作磋商等情形,并且在双方合作中有接触过被侵害的知识产权等情形时,法院认定主观侵权恶意较大的可能性较高。
3.实施盗版、假冒注册商标行为的
(2021)沪0115民初88964号案件中,被告在4年多的时间内实施假冒注册商标行为并以此牟利为业,严重侵害了商标权人的合法权益,法院结合在案证据适用惩罚性赔偿。
(二)情节严重
对于“情节严重”的认定过程中,法院主要关注于侵权行为的恶劣程度以及侵权行为造成的严重后果。侵权行为的恶劣程度主要包含在被处罚后仍多次侵权、以侵权为业、伪造或毁坏侵权证据、拒不执行保全裁定、侵权获利或者权利人损害巨大几个方面。侵权行为造成的严重后果主要是对于国家安全、公共利益或者人身健康造成危害或者存在其他情形。
1.因侵权被行政处罚或者法院裁判承担责任后,再次实施相同或者类似侵权行为
(2023)京0491民初8108号案件中,被告在先民事判决中已经被判令承担侵权责任的情况下仍实施侵权行为,属于再次实施类似的侵权行为,应认定为情节严重,法院结合在案证据使用惩罚性赔偿。(2023)陕0304知民初317号、(2023)云23民终787号、(2022)浙02民终4352号、(2022)辽01民终13935号案件被告均存在因为已经被行政机关或法院进行处罚/判决承担侵权责任后再次实施侵权行为而被认定属于侵权情节严重,判令承担惩罚性赔偿责任。
2.以侵害知识产权为业
(2022)沪73民终407号案件中,被告曾因开设网络店铺销售假冒的原告商品被提起民事诉讼,在法院判决承担侵权责任后并未停止侵权行为,仍另外开设店铺以侵权为业,故法院认定被告侵权主观恶意明显,侵权情节严重,支持原告适用惩罚性赔偿的请求。(2022)陕知民终10号、(2020)沪0115民初94909号、(2020)沪0115民初94280号案件中被告存在在销售过程中仅销售涉案产品、在被判令承担侵权责任后再次开店销售侵权产品等以侵害知识产权为业的行为,法院再结合其侵权行为造成的损失的同时判令其承担惩罚性赔偿责任。
3.侵权获利或者权利人受损巨大
(2023)沪0116民初4729号案件中,被告在前案中销售金额达两千三百余万元至三千七百余万元,本案中查明销售金额近两千万元,侵权获利巨大,法院结合其他在案证据认定被告的侵权行为属于情节严重的情形应当适用惩罚性赔偿。
注释:
[1]详见(2019)苏05知初1204号民事判决书。
[2]详见(2018)京民申4666号民事判决书。
声明
本文仅为交流探讨之目的,不代表广悦律师事务所或其律师出具的任何形式之法律意见或建议。如需转载或引用本文的任何内容,请与本所沟通授权事宜,并于转载或引用时注明出处。如您有意就相关议题进一步交流或探讨,欢迎与本所联系。
本文作者
作者丨余裕武、马思阳
编辑丨何雪雯
审核丨黎丽娜
审定丨品牌宣传与市场拓展委


